内蒙古自治区政务公开领导小组
关于印发全面推进基层政务公开标准化规范化
工作实施意见的通知
内政公发〔2020〕2号
各盟市政务公开领导小组、自治区政务公开领导小组各成员单位:
经自治区人民政府同意,现将《内蒙古自治区全面推进基层政务公开标准化规范化工作的实施意见》印发给你们,请结合实际,认真贯彻落实。
2020年5月18日
(此件公开发布)
内蒙古自治区全面推进基层政务公开
标准化规范化工作的实施意见
为贯彻落实《国务院办公厅关于全面推进基层政务公开标准化规范化工作的指导意见》(国办发〔2019〕54号)精神,全面推进全区基层政务公开标准化规范化工作,切实提升基层政府治理能力和水平,经自治区人民政府同意,现提出如下意见。
一、指导思想
以习近平新时代中国特色社会主义思想为指导,全面贯彻落实党中央、国务院及自治区党委和政府有关决策部署,坚持以人民为中心的发展思想,认真贯彻执行《中华人民共和国政府信息公开条例》,进一步加强基层政务公开标准化规范化建设,全面推进基层政务决策公开、执行公开、管理公开、服务公开、结果公开,推动基层政务公开全覆盖,为增强政府公信力和执行力、深化“放管服”改革、优化营商环境、加快法治政府和服务型政府建设提供重要支撑。
二、工作目标
2020年底前,对照国务院有关部门制定的26个试点领域标准指引,依法依规编制完成符合本地区实际、能够反映基层政府职责权限、符合深化“放管服”改革和优化营商环境要求的基层政府政务公开事项标准目录,建立本地区政务公开事项标准目录动态调整和权威公布机制。
2021年底前,建立完备的政府信息管理、信息发布、解读回应、依申请公开、公众参与、监督考核制度体系,切实提高全面推进基层政务公开标准化规范化工作的针对性和实效性。
2022年底前,形成权威发布解读政策措施、及时回应社会关切、有效引导公众参与的基层政务公开工作格局,标准化规范化水平大幅提高,政务公开的能力和水平显著提升。
三、建立健全基层政务公开事项标准
(一)编制基层政务公开事项标准目录。基层政府(包括旗县级人民政府和苏木乡镇人民政府、街道办事处)要对照国务院有关部门印发的26个试点领域标准指引及有关要求,结合本级政府权责清单、公共服务事项清单等,全面梳理细化26个试点领域政务公开事项,除有法律、法规、规章等明确规定不予公开的,其余均应列入公开事项。基层政府应于2020年10月底前编制完成包括公开事项名称、内容、依据、时限、主体、渠道、公开对象和方式等要素的本级政府政务公开事项标准目录,作为本地区开展政务公开工作的基本遵循。
26个试点领域标准指引相关内容,可参考自治区人民政府门户网站政务公开栏目“基层政务公开标准化规范化”专题。
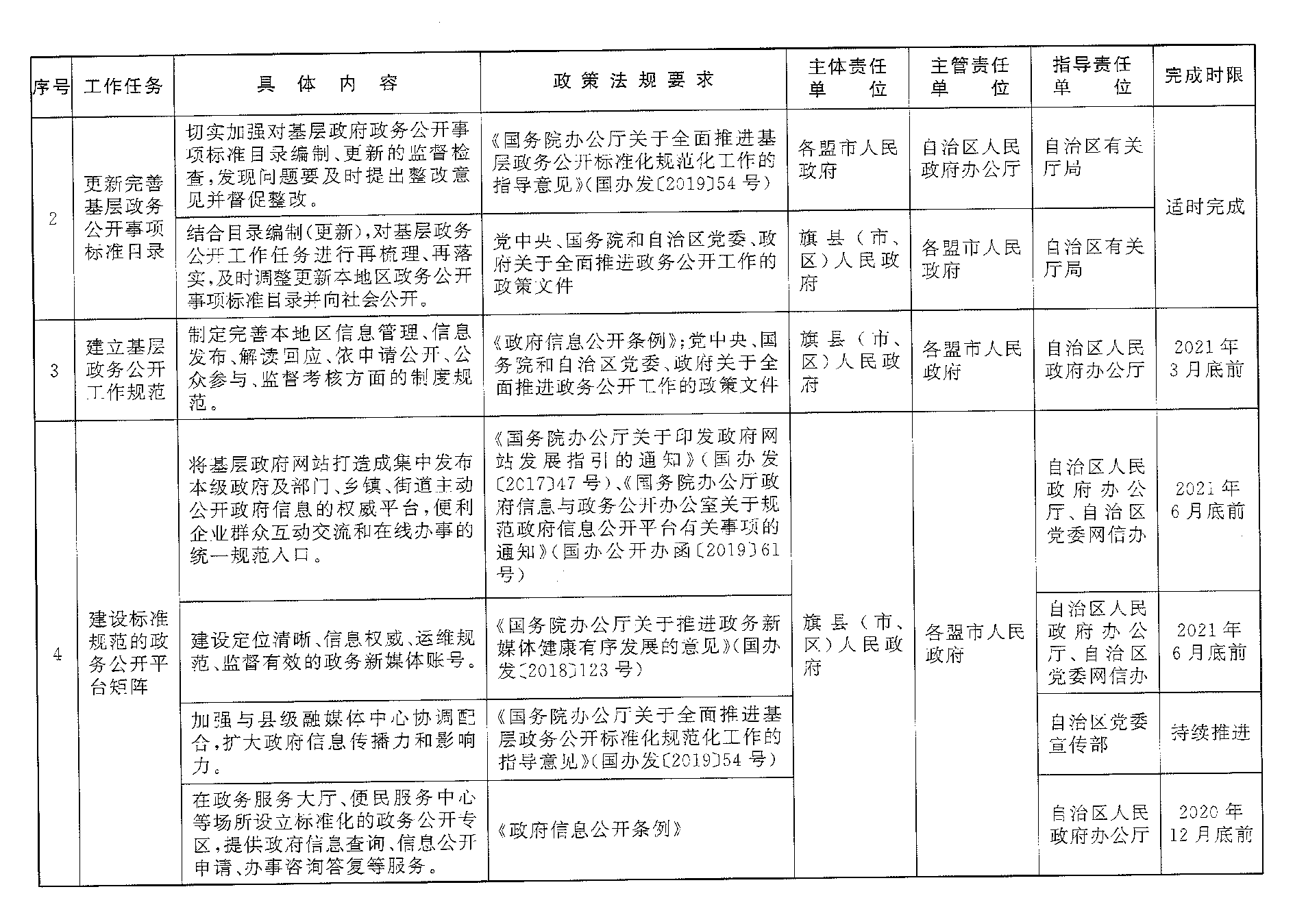
(二)更新完善基层政务公开事项标准目录。自治区各相关部门要按照职能职责,对国家部委在其他领域(26个试点领域以外)制定的基层政务公开标准指引提出贯彻落实意见,督促指导基层政府做好政务公开事项梳理和标准目录编制工作。原则上自治区各相关部门要在国家有关部委印发其他领域新的基层政务公开标准指引后20个工作日内,向基层政府提出更新完善政务公开事项标准目录的建议。各盟行政公署、市人民政府要切实加强对基层政府政务公开事项标准目录编制、更新的监督检查,发现问题要及时提出整改意见并督促整改。基层政府应当建立政务公开事项标准目录动态管理机制,及时调整更新本地区政务公开事项标准目录并向社会公开。
四、强化政务公开规范管理
(一)建立基层政务公开工作规范。基层政府要严格落实国家和自治区关于全面推进政务公开工作的要求,认真贯彻执行《中华人民共和国政府信息公开条例》,制定完善本地区信息管理、信息发布、解读回应、依申请公开、公众参与、监督考核等方面的制度规范,于2021年3月底前在本地区政府信息公开平台向社会公开。同时,鼓励将政务公开事项标准目录及制度规范嵌入部门业务系统,并适时列入政府绩效考核政务公开指标体系,促进公开工作与其他业务工作融合发展。
(二)建设标准规范的政务公开平台矩阵。认真落实《国务院办公厅关于印发政府网站发展指引的通知》(国办发〔2017〕47号)等文件要求,将基层政府门户网站打造成集中发布本级政府及部门、苏木乡镇、街道办事处主动公开政府信息的权威平台,便利企业群众互动交流和在线办事的统一规范入口。提升对本地区政务新媒体的建设管理水平,建立本级政务新媒体管理台账。基层政府要按照“在同一平台只开设一个政务新媒体账号”的原则,建设定位清晰、信息权威、运维规范、监督有效的政务新媒体账号,引导本地区政务新媒体健康有序发展。加强与旗县级融媒体中心协调配合,扩大政府信息传播力和影响力。在政务服务大厅、便民服务中心等场所设立标准化政务公开专区,提供政府信息查询、信息公开申请、办事咨询答复等服务。
五、提高政策解读回应能力
(一)提升政策解读回应效果。结合基层政府工作实际,严格落实“三同步”要求,聚焦政策适用群体,更多运用新闻发布会、政策例行吹风会、简明问答、图表图解、案例解析等方式,重点解读政策,及时公布政策的推进执行情况。主动回应社会关切,进一步做好投诉建议和留言办理答复工作。加强与新闻媒体的配合协调,多平台、多渠道提高解读回应到达率。建立全区政府信息依申请公开平台(数据库),运用大数据和信息化手段,分析、掌握社会公众政务公开需求,切实提升基层政务公开的针对性。
(二)加强与政务服务的融合发展。结合本地区政务服务实际,在一体化在线政务服务平台、政务服务大厅设置专栏、专区,全面准确公开政务服务事项、办事指南、办事流程、办事机构等信息。落实政务服务一次告知制度,于2021年6月底前汇总编制本地区办事一本通。优化升级政府门户网站和政务新媒体精准推送功能,提高政务服务信息推送精准度,提升以公开促服务的能力。
六、发挥政务公开职能作用
(一)完善基层行政决策公众参与机制。结合基层政府职责权限,于2021年9月底前,建立公众参与行政决策和权益相关方、群众代表、专家、媒体等列席政府有关会议的制度,增加公众参与在政府绩效考核政务公开指标中的权重,对涉及人民群众切身利益、需要社会广泛知晓的公共政策措施、公共建设项目等,要明确公众参与决策的方式和次数,切实提高决策透明度。
(二)推动基层政务公开向农村牧区和社区延伸。建立健全基层政务公开与嘎查村(居)务公开协同发展机制,使政务公开与嘎查村(居)务公开有效衔接、相同事项的公开内容对应一致。参照国务院有关部门制定的26个试点领域标准指引,对指引中公开层级明确为“乡、村”级的事项,在嘎查村(居)民委员会建立公开事项清单,通过嘎查村(居)民微信群、益农信息社、公众号、信息公示栏等途径重点公开脱贫攻坚、乡村振兴、村级财务、惠农政策、养老服务、社会救助等方面的信息,同时要在旗县(市、区)人民政府门户网站上设置相应专栏集中公开。
七、加强监督保障
(一)明确责任分工。自治区人民政府统一领导全区基层政务公开标准化规范化工作。各盟行政公署、市人民政府要按照属地原则做好监督指导工作,统筹推进本地区基层政府及时、高效完成政务公开标准化规范化工作各项任务。基层政府对本行政区域基层政务公开标准化规范化工作负总责,要切实履行主体责任,精心组织实施,强化经费保障,根据工作需要成立专班(专项工作组),确保各项工作落到实处。自治区各相关部门要按照职能职责,做好对基层政府政务公开标准化规范化工作的监督和指导。
(二)加强工作协同。建立完善基层政务公开工作主管部门与宣传、网信、政务服务、大数据管理、融媒体中心等单位的协调联动机制,在政府门户网站和政务新媒体建设管理、数据开放共享、政务服务事项梳理等方面,形成推进政务公开标准化规范化工作合力。
(三)抓好队伍建设。强化基层政务公开工作主管部门职责,明确工作机构和人员,确保基层政务公开工作有机构承担、有专人负责。加大教育培训力度,把政务公开特别是《中华人民共和国政府信息公开条例》《重大行政决策程序暂行条例》纳入基层各级领导干部和工作人员教育培训内容,切实增强依法依规公开政务的意识。同时,创新培训方式、拓展培训渠道,通过以会代训、以干代训、到上级机关轮训等方式,不断提升基层干部做好政务公开工作的能力和水平。
(四)做好学习交流。呼和浩特市新城区、包头市稀土高新区、兴安盟乌兰浩特市、通辽市开鲁县、赤峰市克什克腾旗、锡林郭勒盟镶黄旗、乌海市海勃湾区作为国家基层政务公开标准化规范化试点单位,在试点过程中形成了一批可复制可推广的经验和做法,其他基层政府要加强与7个试点单位的工作交流,学习借鉴好的经验做法。
(五)强化指导监督。各地区、各部门要把推进基层政务公开标准化规范化情况作为评价政务公开工作成效的重要内容,列入基层政府绩效考核指标体系。各级政务公开主管部门要切实发挥职能作用,将全面推进基层政务公开标准化规范化工作列入年度重点工作,加强指导协调和监督检查,确保各项任务顺利完成。各盟行政公署、市人民政府,各旗县(市、区)人民政府每季度要向上级政务公开主管部门报送全面推进基层政务公开标准化规范化工作情况。
附件:基层政务公开标准化规范化重点工作任务分解表





地址:内蒙古呼和浩特市玉泉区昭君路19号
邮编:010030
联系电话:0471-4938562
内蒙古自治区政务公开领导小组
关于印发全面推进基层政务公开标准化规范化
工作实施意见的通知
内政公发〔2020〕2号
各盟市政务公开领导小组、自治区政务公开领导小组各成员单位:
经自治区人民政府同意,现将《内蒙古自治区全面推进基层政务公开标准化规范化工作的实施意见》印发给你们,请结合实际,认真贯彻落实。
2020年5月18日
(此件公开发布)
内蒙古自治区全面推进基层政务公开
标准化规范化工作的实施意见
为贯彻落实《国务院办公厅关于全面推进基层政务公开标准化规范化工作的指导意见》(国办发〔2019〕54号)精神,全面推进全区基层政务公开标准化规范化工作,切实提升基层政府治理能力和水平,经自治区人民政府同意,现提出如下意见。
一、指导思想
以习近平新时代中国特色社会主义思想为指导,全面贯彻落实党中央、国务院及自治区党委和政府有关决策部署,坚持以人民为中心的发展思想,认真贯彻执行《中华人民共和国政府信息公开条例》,进一步加强基层政务公开标准化规范化建设,全面推进基层政务决策公开、执行公开、管理公开、服务公开、结果公开,推动基层政务公开全覆盖,为增强政府公信力和执行力、深化“放管服”改革、优化营商环境、加快法治政府和服务型政府建设提供重要支撑。
二、工作目标
2020年底前,对照国务院有关部门制定的26个试点领域标准指引,依法依规编制完成符合本地区实际、能够反映基层政府职责权限、符合深化“放管服”改革和优化营商环境要求的基层政府政务公开事项标准目录,建立本地区政务公开事项标准目录动态调整和权威公布机制。
2021年底前,建立完备的政府信息管理、信息发布、解读回应、依申请公开、公众参与、监督考核制度体系,切实提高全面推进基层政务公开标准化规范化工作的针对性和实效性。
2022年底前,形成权威发布解读政策措施、及时回应社会关切、有效引导公众参与的基层政务公开工作格局,标准化规范化水平大幅提高,政务公开的能力和水平显著提升。
三、建立健全基层政务公开事项标准
(一)编制基层政务公开事项标准目录。基层政府(包括旗县级人民政府和苏木乡镇人民政府、街道办事处)要对照国务院有关部门印发的26个试点领域标准指引及有关要求,结合本级政府权责清单、公共服务事项清单等,全面梳理细化26个试点领域政务公开事项,除有法律、法规、规章等明确规定不予公开的,其余均应列入公开事项。基层政府应于2020年10月底前编制完成包括公开事项名称、内容、依据、时限、主体、渠道、公开对象和方式等要素的本级政府政务公开事项标准目录,作为本地区开展政务公开工作的基本遵循。
26个试点领域标准指引相关内容,可参考自治区人民政府门户网站政务公开栏目“基层政务公开标准化规范化”专题。
(二)更新完善基层政务公开事项标准目录。自治区各相关部门要按照职能职责,对国家部委在其他领域(26个试点领域以外)制定的基层政务公开标准指引提出贯彻落实意见,督促指导基层政府做好政务公开事项梳理和标准目录编制工作。原则上自治区各相关部门要在国家有关部委印发其他领域新的基层政务公开标准指引后20个工作日内,向基层政府提出更新完善政务公开事项标准目录的建议。各盟行政公署、市人民政府要切实加强对基层政府政务公开事项标准目录编制、更新的监督检查,发现问题要及时提出整改意见并督促整改。基层政府应当建立政务公开事项标准目录动态管理机制,及时调整更新本地区政务公开事项标准目录并向社会公开。
四、强化政务公开规范管理
(一)建立基层政务公开工作规范。基层政府要严格落实国家和自治区关于全面推进政务公开工作的要求,认真贯彻执行《中华人民共和国政府信息公开条例》,制定完善本地区信息管理、信息发布、解读回应、依申请公开、公众参与、监督考核等方面的制度规范,于2021年3月底前在本地区政府信息公开平台向社会公开。同时,鼓励将政务公开事项标准目录及制度规范嵌入部门业务系统,并适时列入政府绩效考核政务公开指标体系,促进公开工作与其他业务工作融合发展。
(二)建设标准规范的政务公开平台矩阵。认真落实《国务院办公厅关于印发政府网站发展指引的通知》(国办发〔2017〕47号)等文件要求,将基层政府门户网站打造成集中发布本级政府及部门、苏木乡镇、街道办事处主动公开政府信息的权威平台,便利企业群众互动交流和在线办事的统一规范入口。提升对本地区政务新媒体的建设管理水平,建立本级政务新媒体管理台账。基层政府要按照“在同一平台只开设一个政务新媒体账号”的原则,建设定位清晰、信息权威、运维规范、监督有效的政务新媒体账号,引导本地区政务新媒体健康有序发展。加强与旗县级融媒体中心协调配合,扩大政府信息传播力和影响力。在政务服务大厅、便民服务中心等场所设立标准化政务公开专区,提供政府信息查询、信息公开申请、办事咨询答复等服务。
五、提高政策解读回应能力
(一)提升政策解读回应效果。结合基层政府工作实际,严格落实“三同步”要求,聚焦政策适用群体,更多运用新闻发布会、政策例行吹风会、简明问答、图表图解、案例解析等方式,重点解读政策,及时公布政策的推进执行情况。主动回应社会关切,进一步做好投诉建议和留言办理答复工作。加强与新闻媒体的配合协调,多平台、多渠道提高解读回应到达率。建立全区政府信息依申请公开平台(数据库),运用大数据和信息化手段,分析、掌握社会公众政务公开需求,切实提升基层政务公开的针对性。
(二)加强与政务服务的融合发展。结合本地区政务服务实际,在一体化在线政务服务平台、政务服务大厅设置专栏、专区,全面准确公开政务服务事项、办事指南、办事流程、办事机构等信息。落实政务服务一次告知制度,于2021年6月底前汇总编制本地区办事一本通。优化升级政府门户网站和政务新媒体精准推送功能,提高政务服务信息推送精准度,提升以公开促服务的能力。
六、发挥政务公开职能作用
(一)完善基层行政决策公众参与机制。结合基层政府职责权限,于2021年9月底前,建立公众参与行政决策和权益相关方、群众代表、专家、媒体等列席政府有关会议的制度,增加公众参与在政府绩效考核政务公开指标中的权重,对涉及人民群众切身利益、需要社会广泛知晓的公共政策措施、公共建设项目等,要明确公众参与决策的方式和次数,切实提高决策透明度。
(二)推动基层政务公开向农村牧区和社区延伸。建立健全基层政务公开与嘎查村(居)务公开协同发展机制,使政务公开与嘎查村(居)务公开有效衔接、相同事项的公开内容对应一致。参照国务院有关部门制定的26个试点领域标准指引,对指引中公开层级明确为“乡、村”级的事项,在嘎查村(居)民委员会建立公开事项清单,通过嘎查村(居)民微信群、益农信息社、公众号、信息公示栏等途径重点公开脱贫攻坚、乡村振兴、村级财务、惠农政策、养老服务、社会救助等方面的信息,同时要在旗县(市、区)人民政府门户网站上设置相应专栏集中公开。
七、加强监督保障
(一)明确责任分工。自治区人民政府统一领导全区基层政务公开标准化规范化工作。各盟行政公署、市人民政府要按照属地原则做好监督指导工作,统筹推进本地区基层政府及时、高效完成政务公开标准化规范化工作各项任务。基层政府对本行政区域基层政务公开标准化规范化工作负总责,要切实履行主体责任,精心组织实施,强化经费保障,根据工作需要成立专班(专项工作组),确保各项工作落到实处。自治区各相关部门要按照职能职责,做好对基层政府政务公开标准化规范化工作的监督和指导。
(二)加强工作协同。建立完善基层政务公开工作主管部门与宣传、网信、政务服务、大数据管理、融媒体中心等单位的协调联动机制,在政府门户网站和政务新媒体建设管理、数据开放共享、政务服务事项梳理等方面,形成推进政务公开标准化规范化工作合力。
(三)抓好队伍建设。强化基层政务公开工作主管部门职责,明确工作机构和人员,确保基层政务公开工作有机构承担、有专人负责。加大教育培训力度,把政务公开特别是《中华人民共和国政府信息公开条例》《重大行政决策程序暂行条例》纳入基层各级领导干部和工作人员教育培训内容,切实增强依法依规公开政务的意识。同时,创新培训方式、拓展培训渠道,通过以会代训、以干代训、到上级机关轮训等方式,不断提升基层干部做好政务公开工作的能力和水平。
(四)做好学习交流。呼和浩特市新城区、包头市稀土高新区、兴安盟乌兰浩特市、通辽市开鲁县、赤峰市克什克腾旗、锡林郭勒盟镶黄旗、乌海市海勃湾区作为国家基层政务公开标准化规范化试点单位,在试点过程中形成了一批可复制可推广的经验和做法,其他基层政府要加强与7个试点单位的工作交流,学习借鉴好的经验做法。
(五)强化指导监督。各地区、各部门要把推进基层政务公开标准化规范化情况作为评价政务公开工作成效的重要内容,列入基层政府绩效考核指标体系。各级政务公开主管部门要切实发挥职能作用,将全面推进基层政务公开标准化规范化工作列入年度重点工作,加强指导协调和监督检查,确保各项任务顺利完成。各盟行政公署、市人民政府,各旗县(市、区)人民政府每季度要向上级政务公开主管部门报送全面推进基层政务公开标准化规范化工作情况。
附件:基层政务公开标准化规范化重点工作任务分解表




