
| 索 引 号 | 0001152802RS/2026-00008 | 主题分类 | 其他 |
| 发布机构 | 人力资源和社会保障局 | 文 号 | |
| 成文日期 | 2026-02-06 | 公文时效 |
| 索 引 号 | 0001152802RS/2026-00008 |
| 主题分类 | 其他 |
| 发布机构 | 人力资源和社会保障局 |
| 文 号 | |
| 成文日期 | 2026-02-06 |
| 公文时效 |
内蒙古关公家居建设工程有限公司:
我局依法查处你公司与原职工王女士存在纠纷一案,经查你公司已关门停业,无法直接送达文书,我局于2025年12月22日向你单位邮寄送达《责令停止违法行为/改正违法行为通知书》(玉人社监字令【2025】第122号)、《行政处罚先行告知书》(玉人社监罚先告字【2025】第29号),因邮件无法送达于是被退回,后我局多次电话联系公司法定代表人,均无人接听,因我局无法以直接或邮寄等其他方式向你公司送达,依照《中华人民共和国民事诉讼法》第九十五条规定,现采用公告送达方式向你公司送达《责令停止违法行为/改正违法行为通知书》(玉人社监字令【2025】第122号)、《行政处罚先行告知书》(玉人社监罚先告字【2025】第29号),自公告发布之日起经过三十日,即视为送达。
公告送达文书详见附件。
附件:
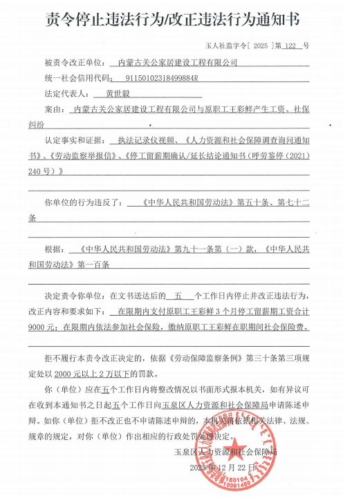
1.《责令停止违法行为/改正违法行为通知书》(玉人社监字令【2025】第122号)
2.《行政处罚先行告知书》(玉人社监罚先告字【2025】第29号)
玉泉区人力资源和社会保障局
2026年2月5日

